全国分校
400-080-5066

注意事项
(11)现场确认时间在2019年11月10日之前,具体安排请查看各省级招办发布的网报公告http://yz.chsi.com.cn/sswbgg/
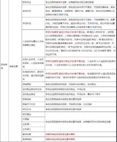
统考考生需要准备的网报信息

预报名即将开始,大家可以提前了解网上报名所需要的信息,以提前准备。
9月你需要注意这些事:
1.9月19日,研招网咨询周开启,各大高校开启咨询通道,及时关注报考院校咨询时间。如果大家有不明白的事项提前准备进行咨询(研招网官网首页-在线咨询)
2.9月24日-9月27日进行预报名,提前准备好所用信息。
3.报名前关注各省网报公告,仔细阅读报名、缴费、现场确认等事项安排与变化。